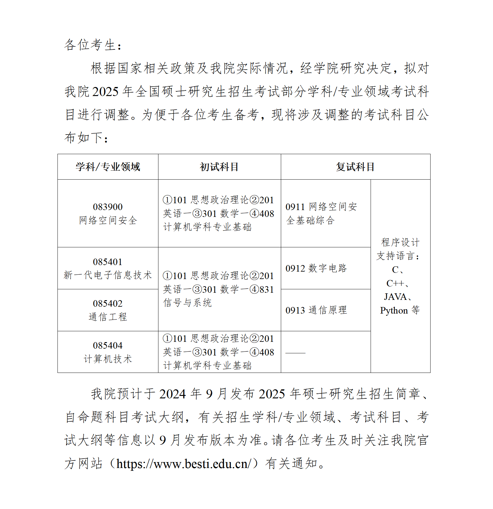
关于调整2025年硕士研究生招生考试科目的通知

发布时间:2024-06-14 09:25